ºÃ²©ÌåÓý

ºÃ²©ÌåÓýÇéÐν¨ÉèºÃ²©ÌåÓý´´ÄÜ¡ª¡ª½á¹¹»·±£ÄÜÔ´Ò»Ì廯´óÕ½ÂÔ
Ðû²¼£º2019/8/20 |ä¯ÀÀ£º3683

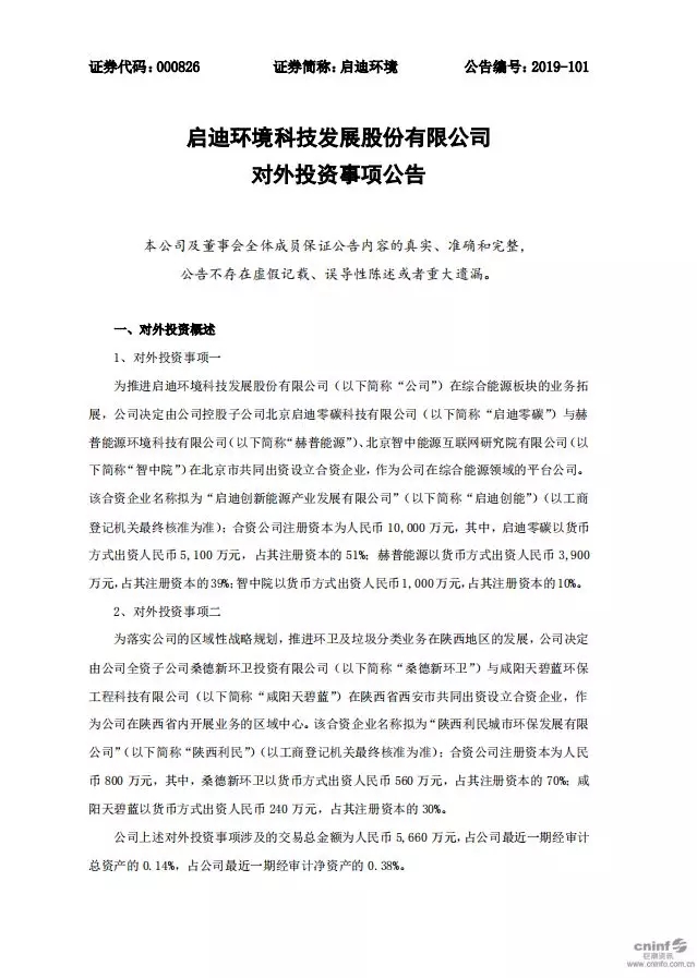
ÎªÍÆ½øºÃ²©ÌåÓýÇéÐÎÔÚ×ÛºÏÄÜÔ´°å¿éµÄÓªÒµÍØÕ¹£¬£¬£¬£¬£¬£¬£¬¹«Ë¾¾öÒéÓɹ«Ë¾¿Ø¹É×Ó¹«Ë¾±±¾©ºÃ²©ÌåÓýÁã̼¿Æ¼¼ÓÐÏÞ¹«Ë¾£¨ÒÔϼò³Æ¡°ºÃ²©ÌåÓýÁã̼¡±£©ÓëºÕÆÕÄÜÔ´ÇéÐοƼ¼ÓÐÏÞ¹«Ë¾£¨ÒÔϼò³Æ¡°ºÕÆÕÄÜÔ´¡±£©¡¢±±¾©ÖÇÖÐÄÜÔ´»¥ÁªÍøÑо¿ÔºÓÐÏÞ¹«Ë¾£¨ÒÔϼò³Æ¡°ÖÇÖÐÔº¡±£©ÔÚ±±¾©ÊÐÅäºÏ³ö×ÊÉèÁ¢ºÏ×ÊÆóÒµ£¬£¬£¬£¬£¬£¬£¬×÷Ϊ¹«Ë¾ÔÚ×ÛºÏÄÜÔ´ÁìÓòµÄƽ̨¹«Ë¾¡£¡£¡£¡£¡£ ¡£¸ÃºÏ×ÊÆóÒµÃû³ÆÄâΪ¡°ºÃ²©ÌåÓýÁ¢ÒìÄÜÔ´¹¤ÒµÉú³¤ÓÐÏÞ¹«Ë¾¡±£¨¼ò³Æ¡°ºÃ²©ÌåÓý´´ÄÜ¡±£¬£¬£¬£¬£¬£¬£¬ÒÔ¹¤É̹ҺŻú¹Ø×îÖÕÅú׼Ϊ׼£©£»£»£»£»£»£»ÆäÖУ¬£¬£¬£¬£¬£¬£¬ºÃ²©ÌåÓýÁã̼ռÆä×¢²á×ÊÔ´µÄ 51%£»£»£»£»£»£»ºÕÆÕÄÜÔ´Õ¼Æä×¢²á×ÊÔ´µÄ39%£»£»£»£»£»£»ÖÇÖÐÔºÕ¼Æä×¢²á×ÊÔ´µÄ10%¡£¡£¡£¡£¡£ ¡£


 

¹«Ë¾ÓÚ 2019 Äê 8 Ô 18 ÈÕÕÙ¿ªµÚ¾Å½ì¶­Ê»áµÚ¶þʮһ´Î¾Û»á£¬£¬£¬£¬£¬£¬£¬ÉóÒéͨ¹ýÁË¡¶¹ØÓÚ¹«Ë¾¿Ø¹É×Ó¹«Ë¾ÓëºÕÆÕÄÜÔ´ÇéÐοƼ¼ÓÐÏÞ¹«Ë¾¡¢±±¾©ÖÇÖÐÄÜÔ´»¥ÁªÍøÑо¿ÔºÓÐÏÞ¹«Ë¾ÔÚ±±¾©ÊÐÅäºÏ³ö×ÊÉèÁ¢ºÏ×ÊÆóÒµµÄÒé°¸¡·£¬£¬£¬£¬£¬£¬£¬±ê¼Çןò©ÌåÓýÇéÐμÓËÙ×ÛºÏÄÜÔ´¹¤Òµ½á¹¹£¬£¬£¬£¬£¬£¬£¬ÒÔ¡°Áã̼Î޷Ͻ¨ÉèÕß¡±ÎªÊ¹ÃüÖð²½ÊµÏÖ»·±£ÄÜÔ´Ò»Ì廯µÄÕ½ÂÔÄ¿µÄ¡£¡£¡£¡£¡£ ¡£


¡¾Í¨¸æÔ­ÎÄÈçÏ¡¿

640.webp (6).jpg

¡¾ÍøÕ¾µØÍ¼¡¿¡¾sitemap¡¿